СДМШ №3 им. Ю. Богатикова

Муниципальное бюджетное учреждение дополнительного образования «Симферопольская детская музыкальная школа №3 имени Юрия Богатикова» муниципального образования городской округ Симферополь

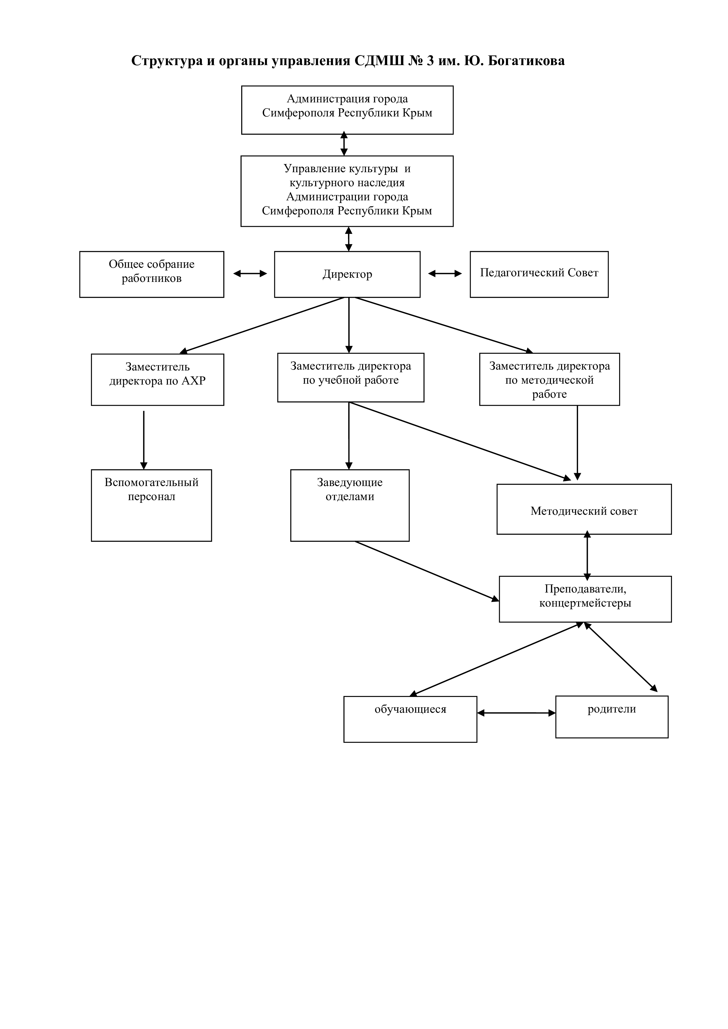
1. Управление СДМШ № 3 им.Ю. Богатикова осуществляется в соответствии с законодательством Российской Федерации и правовыми актами Правительства Республики Крым, Уставом и указаниями учредителя.

Управление организацией осуществляется на основе сочетания принципов единоналичия и коллегиальности.

Единоличным исполнительным органом организации является руководитель - директор.

2. В СДМШ № 3 им.Ю. Богатикова созданы коллегиальные органы управления:

Общее собрание работников, Педагогический совет, Методический совет, Совет родителей

3. Руководители СДМШ № 3 им.Ю. Богатикова:

Директор - Заслуженный работник культуры Республики Крым – Шульга Наталья Владимировна

Заместитель директора по учебной работе - Маметова Лилия Низятовна

Заместитель директора по методической работе - Рухлина Светлана Анатольевна

Заместитель директора по административно-хозяйственной работе – Лущенко Татьяна Кимовна

pdf
Положение_об_управлении_культуры.pdf
pdf
Положение об отделах СДМШ №3 им. Ю.Богатикова 2019 год.pdf
pdf
99-К от 01.09.2025.pdf

    Наш сайт нуждается в файлах Cookie

    Этот сайт использует cookie-файлы и другие технологии для улучшения его работы. Продолжая работу с сайтом, Вы разрешаете использование cookie-файлов